政府文件
     国家四部委认定文件
     中国高科技产业化文件
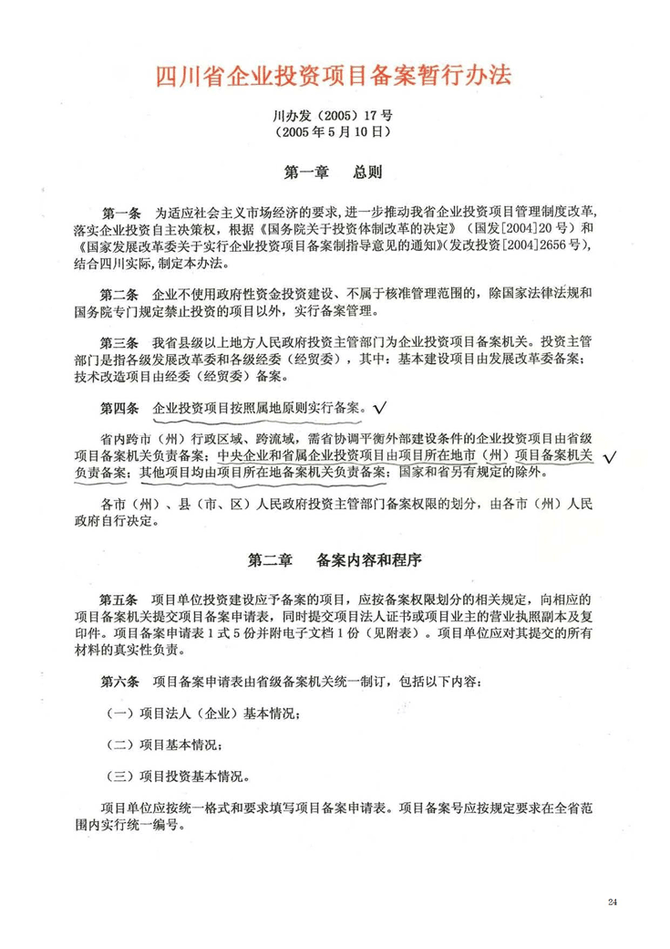
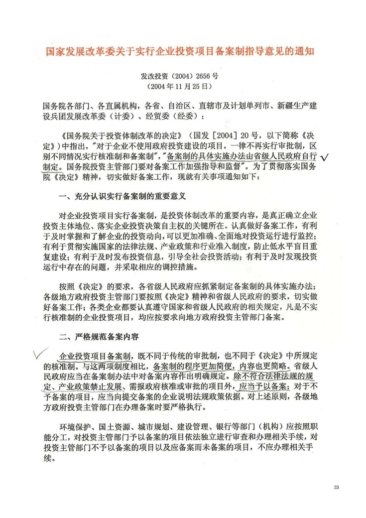
     四川省发改委文件
     眉山市发改委文件
     眉山市循环经济文件
     眉山市环保局文件
     彭山县科技局文件
     彭山县环保局文件
     国家知识产权局文件

·   科技创新一等奖
·   重点高技术产业
·   国家重点新产品计划项目
·   质量信得过产品
·   全国用户满意产品
·   中国著名品牌
·   全国AAA级信用企业
·   全国用户满意企业
·   突出贡献单位
·   中国企业社会责任优秀企业
·   具有投资价值的中国企业 项目
 
欢迎详询!

市发改委项目备案3 | 点击:4873

市发改委项目备案4 | 点击:4746

高新技术企业文件 | 点击:16870

彭山县环保局文件 | 点击:5350
每页显示 6 个文件 共有 5 页 当前为第 5 页 首页 | 上一页 | 下一页| 末页
  四川京科兴隆实业有限责任公司
亲,关注我们 @ 02886271567 13708132837 四川省经济开发区青龙工业园
企业简称:四川京科
企业代码:206051
  © 2006-2022  蜀ICP备09010591号